招生计划
当前位置: 首页 >> 报考指南 >> 招生计划 >> 正文

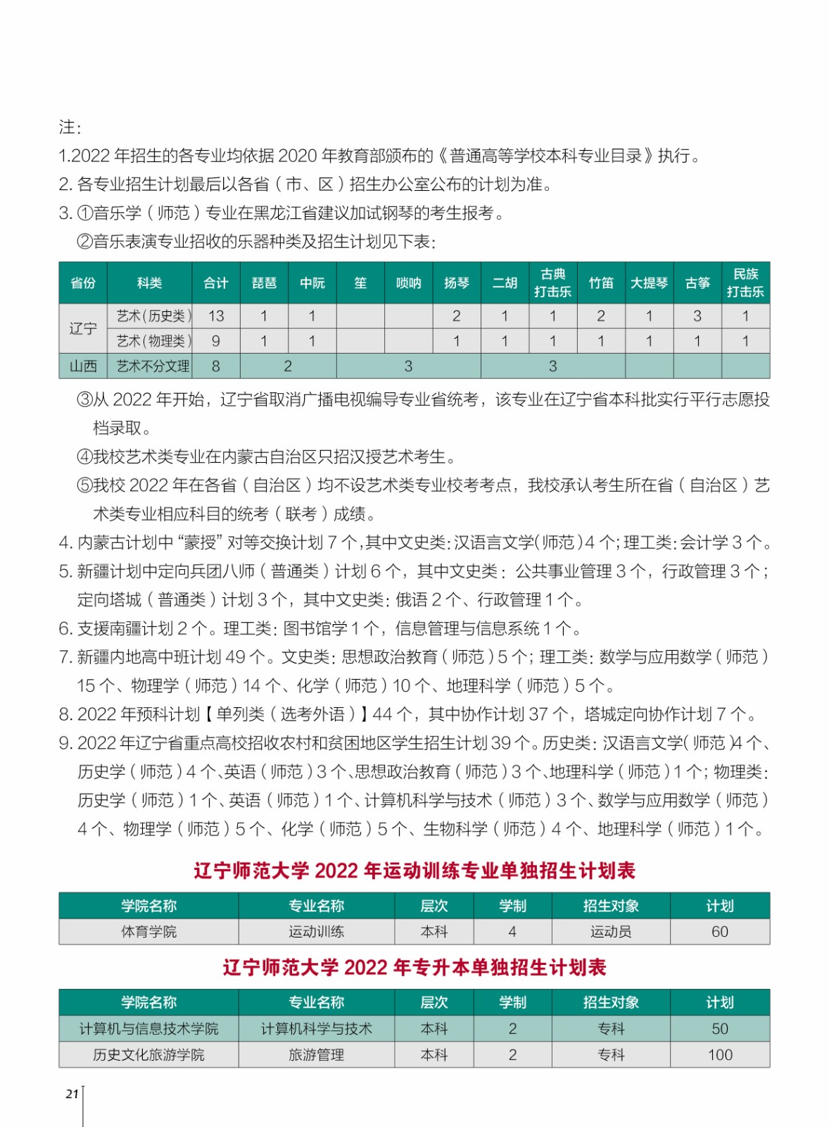
2022年辽宁师范大学招生计划

2022-06-10 hans 点击:[]

作者:hans 来源:

19.jpg

20.jpg

上一条:2023年辽宁师范大学招生计划 下一条:2021年辽宁师范大学招生计划

本科招生办公室

咨询电话:0411-82158993
传真电话:0411-82159880
电子邮箱:zsb@lnnu.edu.cn
监督电话:0411-82158313
通讯地址:大连黄河路850号辽宁师范大学本科招办

招生简章
招生计划
历年分数
录取结果